Notice
Recent Posts
Recent Comments
Link
| 일 | 월 | 화 | 수 | 목 | 금 | 토 |
|---|---|---|---|---|---|---|
| 1 | 2 | 3 | 4 | 5 | 6 | 7 |
| 8 | 9 | 10 | 11 | 12 | 13 | 14 |
| 15 | 16 | 17 | 18 | 19 | 20 | 21 |
| 22 | 23 | 24 | 25 | 26 | 27 | 28 |
| 29 | 30 | 31 |
Tags
- 레이캐스팅
- 도커
- adminbro
- SFINAE
- 스플릿키보드
- 42서울
- 창업
- schema first
- 이노베이션아카데미
- c++
- 어셈블리어
- enable_if
- psql extension
- 파이썬
- Cloud Spanner
- GraphQL
- 42seoul
- 프라이빗클라우드
- mistel키보드
- 부동소수점
- 쿠버네티스
- 엣지컴퓨팅
- 자료구조
- 텍스트북
- 동료학습
- 스타트업
- 어셈블리
- raycasting
- uuid-ossp
- 정렬
Archives
- Today
- Total
written by yechoi
머신러닝의 분야(지도학습, 비지도학습, 강화학습) 본문
반응형
basic concepts
- 모델: 러닝머신에서의 '판단력'을 칭함
- 행(row): 개체(instance), 관측치(observed value), 기록(record), 사례(example), 경우(case)
- 열(column): 특성(feature), 속성(attribute), 변수(variable)
- 독립변수: 원인이 되는 변수
- 종속변수: 결과가 되는 변수

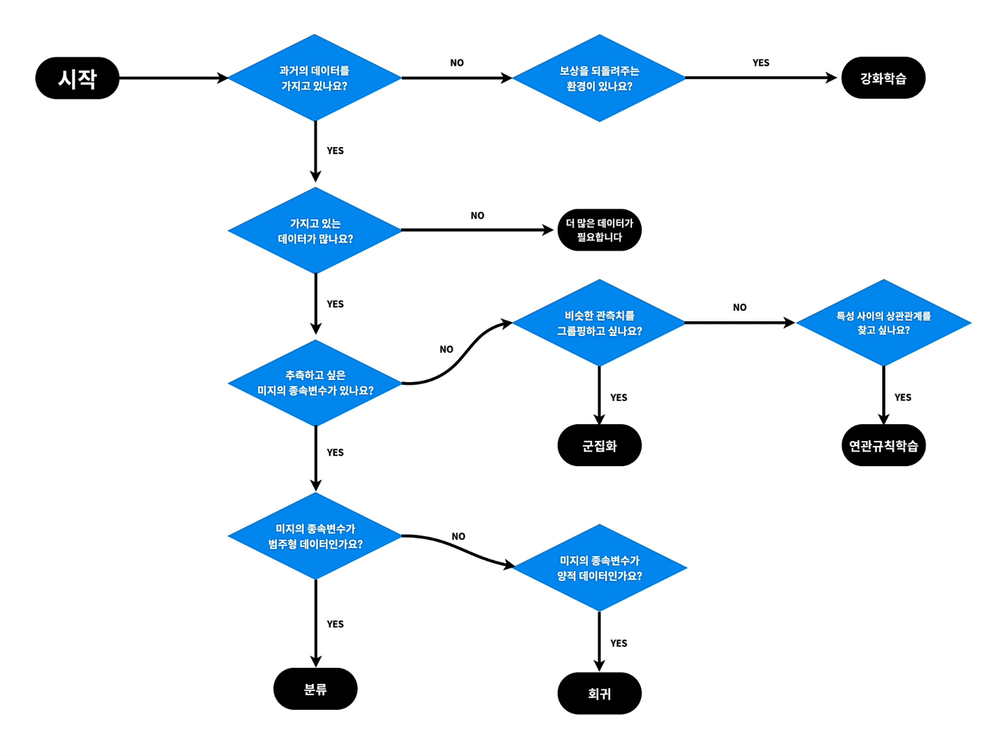
머신러닝의 분야
- 지도학습: 데이터로 컴퓨터를 학습시켜서 모델을 만드는 일
- 비지도학습: 기계에 데이터에 대한 통찰력을 부여하는 일, 새로운 의미나 관계를 밝혀냄
- 강화학습: 지도학습은 정답을 알려주는 문제집이 있는 것이라면, 강화학습은 더 좋은 과정을 찾아가는 것
지도학습
과거의 데이터를 학습해서 결과를 예측. 충분히 많은 데이터가 필요. 데이터는 독립변수, 종속변수로 나뉘어져 있어야 함. 컴퓨터는 이 둘의 관계를 학습해 모델을 내놓음.
- 회귀: 숫자로 결과를 예측하고 싶을 때
- 분류: 추측하고 싶은 결과가 이름 혹은 문자일 떄
- 양적: 정도를 의미하는 데이터 -> 회귀 사용
- 범주: 이름 -> 분류 사용
비지도학습
데이터의 성격을 파악하는 것. 독립변수, 종속변수로 나누는 게 무의미. 변수만 있으면 됨.
- 군집화: 관측치(행)를 그룹핑 해주는 것.
cf. 분류: 어떤 대상이 어떤 그룹에 속하는지 판단하는 것 - 연관규칙: 특성(열)을 그루핑 해주는 것. ex) 영화추천, 음악추천, 동영상추천...
강화학습
일단 해보면서 경험을 통해 실력을 키워 나감. 반복해서 게임을 하며 실력을 키워나가 듯.
- 게임-> 환경(environment)
- 게이머-> 에이전트(agent)
- 게임화면-> 상태(state)
- 게이머의 조작-> 행동(action)
- 상과 벌-> 보상(reward)
- 게이머의 판단력-> 정책(policy)
어떤 머신러닝이 필요할까

반응형